5. RELAY¶
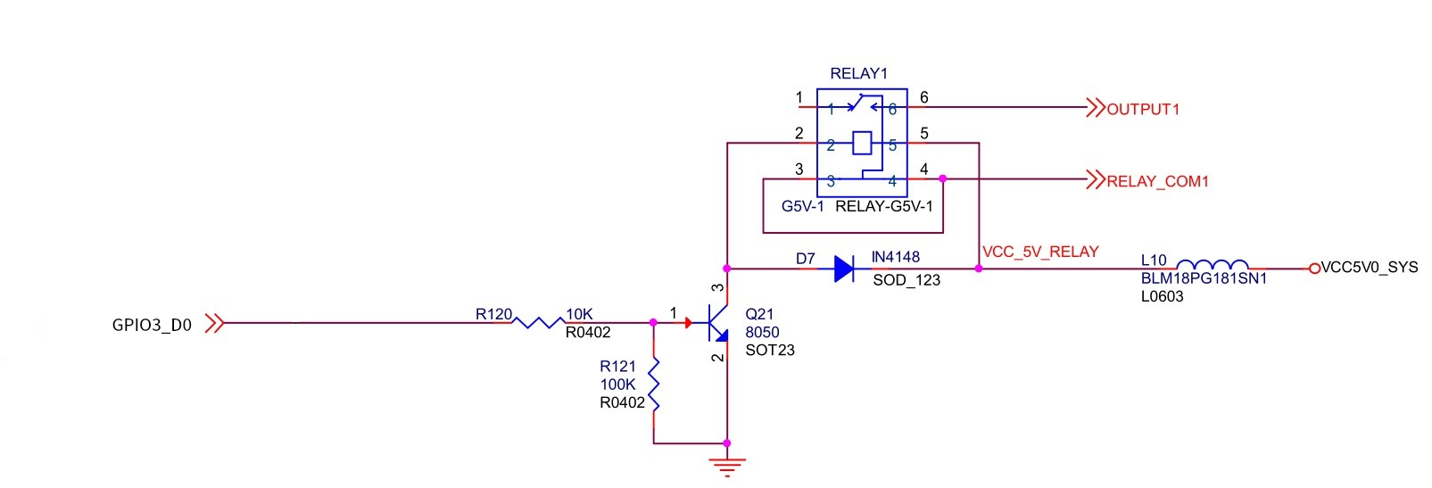
EC-R3576PC supports one relay output where ON corresponds to OUTPUT1 in the hardware schematic and COM corresponds to RELAY_COM1 the hardware schematic.
5.1. Interface Diagram¶

5.2. schematic diagram¶

5.3. control¶
When GPIO3_D0_Output low level, OUTPUT1 will be disconnected with RELAY_COM1 ; When RELAY_CTL1 output high level, OUTPUT1 will be connected witch RELAY_COM1.
Since the lower layer Ext Yellow(L2) and relay are controlled by the same GPIO, controlling Ext Yellow(L2) is controlling relay output
The control mode is as follows:
echo 1 > /sys/class/leds/extuser/brightness //The lower monochrome led is on, the relay is worked
echo 0 > /sys/class/leds/extuser/brightness //The lower monochrome led is off, the relay isn't worked